Permite expulsar el papel desplazando la posición según el número de copias indicado.
Esta función resulta práctica si desea copiar varias pilas de un documento, ya que las impresiones se dividen por cada pila.
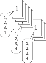
Para imprimir los elementos 1 a 4 de datos originales, el método de separar copias es como se indica a continuación.
A | B | |
|---|---|---|
Número de copias (en unidades de conjunto) | 1 | 3 |
Separar Copias | 2 | 2 |
Clasif/Agrupar | Ordenar | Ordenar |
![]() | ![]() | ![]() |
C | D | |
|---|---|---|
Número de copias (en unidades de conjunto) | 4 | 4 |
Separar Copias | 3 | 3 |
Clasif/Agrupar | Ordenar | Agrup. |
![]() | ![]() | ![]() |
Categoría | Imprimir flujo de trabajo | ||
Ubicación | Máquina | - | |
Controlador de impresora | Controlador de plugin PS | ||
Aplicación | AccurioPro Print Manager | ||
Opciones obligatorias | - | ||
Elementos obligatorios | - | ||
Elementos de configuración | [Separar Copias] | Seleccione esta casilla de verificación para indicar separar copias. Introduzca el número para separar copias. Rango: de 1 a 9.999 | |
Observaciones | - | ||
Referencia | - | ||
Acceso en pantalla | Controlador de plugin PS - [Salir] | ||
AccurioPro Print Manager - Seleccione una tarea. - [Administración de tareas] - [Configuración de tarea...] - [Finalizar] | |||
AccurioPro Print Manager - Seleccione una tarea y haga clic con el botón derecho. - [Configuración de tarea...] - [Finalizar] | |||
AccurioPro Print Manager - Doble clic en la tarea. - [Finalizar] | |||
AccurioPro Print Manager - Seleccione una tarea - | |||
AccurioPro Print Manager - [Configuración] - [Configuración de hot folder...] - [Crear...] - [Finalizar] | |||
AccurioPro Print Manager - [Configuración] - [Configuración de hot folder...] - Seleccione una hot folder. - [Editar...] - [Finalizar] | |||
AccurioPro Print Manager - [Configuración] - [Configuración de hot folder...] - Seleccione una hot folder. - [Duplicar...] - [Finalizar] | |||
AccurioPro Print Manager - [Configuración] - [Configuración de hot folder...] - Doble clic en una hot folder - [Finalizar] | |||
AccurioPro Print Manager - [Configuración] - [Configuración de hot folder...] - Clic botón derecho en una hot folder - [Crear...] - [Finalizar] | |||
AccurioPro Print Manager - [Configuración] - [Configuración de hot folder...] - Clic botón derecho en una hot folder - [Editar...] - [Finalizar] | |||
AccurioPro Print Manager - [Configuración] - [Configuración de hot folder...] - Clic botón derecho en una hot folder - [Duplicar...] - [Finalizar] | |||