
|
No. |
Name |
Description |
|---|---|---|
|
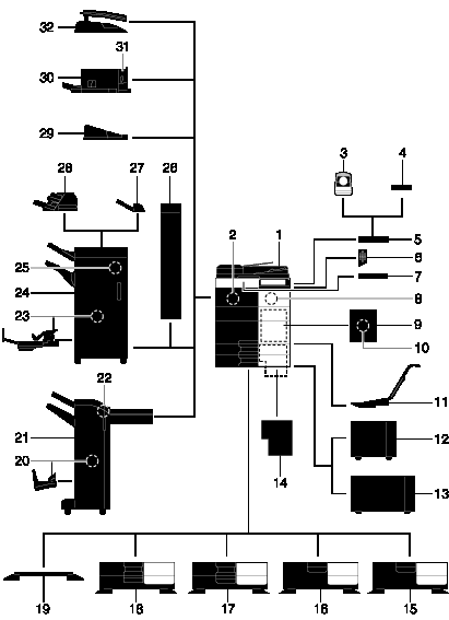
1 |
Main unit |
Scans the original in the scanner section, and prints a scanned image in the printer section. This unit is referred to as "machine", "main unit", or "554e/454e" in the manual. |
|
2 |
Fax Kit FK-511 |
Used to operate this machine as a fax machine. Alternatively, this kit allows more telephone lines to be connected. |
|
3 |
Authentication Unit AU-102 |
Performs user authentication by scanning vein patterns in the finger. The Working Table WT-506 is required to install Authentication Unit AU-102. This unit is referred to as an Authentication Unit in the manual. |
|
4 |
Authentication Unit AU-201 |
Performs user authentication by scanning information recorded on the IC card. The Mount Kit MK-735 is required to install Authentication Unit AU-201. This unit can also be installed on the Working Table WT-506. This unit is referred to as an Authentication Unit in the manual. |
|
5 |
Working Table WT-506 |
Provides an area to temporarily place an original or other materials. This is also used when the Authentication Unit is installed. |
|
6 |
Keypad KP-101 |
It is equipped on the side of the Control Panel. Allows you to enter numbers by using the Hardware Keypad. |
|
7 |
Keyboard Holder KH-102 |
Install this holder to use a external keyboard. For details on external keyboards, contact your service representative. |
|
8 |
Security Kit SC-508 |
Supports the copy guard and password copy functions to prevent unauthorized copying. |
|
9 |
Fax Mount Kit MK-728 |
This unit is required to install FAX Kit FK-508. This option can be used in North Amerca. |
|
10 |
FAX Kit FK-508 |
Used to add telephone lines. Fax Mount Kit MK-728 is required to install FAX Kit FK-508. This option can be used in North Amerca. |
|
11 |
Mount Kit MK-730 |
Used to print data on banner paper. |
|
12 |
Large Capacity Unit LU-301 |
Allows you to load up to 3000 sheets of 8-1/2 This unit is referred to as a Large Capacity Unit in the manual. To install the Large Capacity Unit, the Desk DK-510 or Paper Feed Cabinet PC-410, Paper Feed Cabinet PC-110, or Paper Feed Cabinet PC-210 must be installed on this machine. |
|
13 |
Large Capacity Unit LU-204 |
Allows you to load up to 2500 sheets of SRA3 or 11 This unit is referred to as a Large Capacity Unit in the manual. To install the Large Capacity Unit, the Desk DK-510 or Paper Feed Cabinet PC-410, Paper Feed Cabinet PC-110, or Paper Feed Cabinet PC-210 must be installed on this machine. |
|
14 |
Image Controller IC-414 |
Installing this unit will provide higher quality printing result. Video Interface Kit VI-506 is required to install Image Controller IC-414. Also, Desk DK-510, Paper Feed Cabinet PC-410, Paper Feed Cabinet PC-110, or Paper Feed Cabinet PC-210 must be installed onto this machine. |
|
15 |
Desk DK-510 |
Used to install this machine on the floor. This unit is referred to as Desk in the manual. |
|
16 |
Paper Feed Cabinet PC-410 |
Allows you to load up to 2500 sheets of 8-1/2 This unit is referred to as LCT (built-in) in the manual. |
|
17 |
Paper Feed Cabinet PC-210 |
Allows you to load up to 500 sheets respectively in the top and bottom trays. This unit is referred to as Double Paper Feed Cabinet in the manual. |
|
18 |
Paper Feed Cabinet PC-110 |
Allows you to load up to 500 sheets in the top tray and use the bottom tray as a storage box. This unit is referred to as Single Paper Feed Cabinet in the manual. |
|
19 |
Desk DK-705 |
Used to install this machine on the floor. This unit is referred to as Desk in the manual. |
|
20 |
Saddle Stitcher SD-511 |
Install this unit onto Finisher FS-534. This unit supports the fold/bind function. It is referred to as Saddle Stitcher in the manual. |
|
21 |
Finisher FS-534 |
Sorts, groups and staples printed paper before outputting it. To install Finisher FS-534, Desk DK-510, Paper Feed Cabinet PC-410, Paper Feed Cabinet PC-110, or Paper Feed Cabinet PC-210 must be installed onto this machine. |
|
22 |
Punch Kit PK-520 |
Install this unit onto Finisher FS-534. This unit supports the punching function. |
|
23 |
Saddle Stitcher SD-512 |
Install this unit onto Finisher FS-535. This unit supports the fold/bind function. It is referred to as Saddle Stitcher in the manual. |
|
24 |
Finisher FS-535 |
Finisher that is installed in ineo+ 554e. Sorts, groups and staples printed paper before outputting it. To install the Finisher FS-535, the Desk DK-510 or Paper Feed Cabinet PC-410, Paper Feed Cabinet PC-110, or Paper Feed Cabinet PC-210 must be installed on this machine. |
|
25 |
Punch Kit PK-521 |
Install this unit onto Finisher FS-535. This unit supports the punching function. |
|
26 |
Z Folding Unit ZU-606 |
Install this unit onto the Finisher FS-535 to enable Z folding or punching holes. This unit is referred to as a Z Folding Unit in the manual. |
|
27 |
Job Separator JS-602 |
Install this unit onto Finisher FS-535. Collects printed pages. This unit is referred to as Job Separator in the manual. |
|
28 |
Post Inserter PI-505 |
Install this unit onto the Finisher FS-535 to enable insertion of a cover sheet into copied or printed sheets. This unit also allows you to manually operate the finisher (only the lower tray is available). |
|
29 |
Output Tray OT-506 |
Collects printed pages. |
|
30 |
Finisher FS-533 |
Install this unit onto the output tray of this machine. Sorts, groups and staples printed paper before outputting it. |
|
31 |
Punch Kit PK-519 |
Install this unit onto Finisher FS-533. This unit supports the punching function. |
|
32 |
Job Separator JS-506 |
Install this unit onto the output tray of this machine. This unit sorts printed sheets. This unit is referred to as Job Separator in the manual. |
|
The following options are built into this machine and are not shown in the figure above. |
||
|
33 |
Stamp Unit SP-501 |
Stamps a scanned original when sending a fax. This unit allows you to check that the original has been scanned. |
|
34 |
Spare TX Marker Stamp 2 |
A replacement stamp for the Stamp Unit SP-501. |
|
35 |
Local Interface Kit EK-606 |
Install this unit when using the voice guidance function. This unit is equipped with a speaker. |
|
36 |
Local Interface Kit EK-607 |
Install this unit when using the voice guidance function and the linkage function with a Bluetooth-compatible device. This unit is equipped with a speaker and a receiving device for Bluetooth communication. |
|
37 |
Video Interface Kit VI-506 |
This unit is required to install Image Controller IC-414. |
|
38 |
i-Option LK-101 v3 |
Supports the web browser function that is one of the advanced functions. |
|
39 |
i-Option LK-102 v3 |
Supports the PDF processing function that is one of the advanced functions. |
|
40 |
i-Option LK-104 v3 |
Supports the voice guidance function that is one of the advanced functions. |
|
41 |
i-Option LK-105 v3 |
Supports the searchable PDF function that is one of the advanced functions. |
|
42 |
i-Option LK-106 |
Used to add a bar code font that is one of special fonts. |
|
43 |
i-Option LK-107 |
Used to add a unicode font that is one of special fonts. |
|
44 |
i-Option LK-108 |
Used to add an OCR font that is one of special fonts. |
|
45 |
i-Option LK-110 |
Used to add an advanced function that converts a file into the DOCX or XLSX type or generates highly-functional and high-quality data. i-Option LK-110 includes the function licenses for i-Option LK-102 v3 and i-Option LK-105 v3. If you purchase i-Option LK-110, you do not need to purchase i-Option LK-102 v3 or i-Option LK-105 v3. For details on the addable functions, refer to Here. |
|
46 |
i-Option LK-111 |
Supports the ThinPrint function that is one of the advanced functions. |
|
47 |
i-Option LK-115 |
Allows you to manage confidential information on this machine using TPM (Trusted Platform Module) that is one of the advanced functions. |
|
48 |
Upgrade Kit UK-204 |
|
|
49 |
Upgrade Kit UK-208 |
Allows you to use this machine in a wireless network environment. |
|
The following options are not shown in the figure. |
||
|
50 |
Heater HT-509 |
Prevents paper in a paper tray from being affected by humidity. To install Heater HT-509, Desk DK-510, Paper Feed Cabinet PC-410, Paper Feed Cabinet PC-110, or Paper Feed Cabinet PC-210 must be installed onto this machine. |
|
51 |
Power Supply BOX MK-734 |
Turns on/off dehumidifier heater operations. |
|
52 |
Mount Kit MK-735 |
Required to have Authentication Unit AU-201 built in to the main unit. |
The illustration above shows the main unit with Output Tray OT-506, and Paper Feed Cabinet PC-410.
|
No. |
Name |
Description |
|---|---|---|
|
1 |
Output Tray |
Collects printed pages. |
|
2 |
Paper-Empty Indicator |
Flashes in orange when a tray runs low on paper, and lights up when a paper-out occurs. |
|
3 |
LCT (built-in) |
Allows you to load up to 2500 sheets. This tray can hold up to 1000 sheets of Thick 1, Thick 1+, Thick 2, and Thick 3. |
The illustration above shows the main unit with Paper Feed Cabinet PC-210 or Paper Feed Cabinet PC-110, and Output Tray OT-506.
|
No. |
Name |
Description |
|---|---|---|
|
4 |
Bottom Right Door |
Open this door when clearing a paper jam in the Tray3 or Tray4 transport unit. |
|
5 |
Bottom Right Door Release Lever |
Used to lock the Bottom Right Door. |
|
6 |
Tray3 |
Allows you to load up to 500 sheets. This tray can hold up to 150 sheets of Thick 1, Thick 1+, Thick 2, and Thick 3. |
|
7 |
Tray4/Storage Box |
Used as a Storage Box when installing Single Paper Feed Cabinet. This box allows you to load up to 500 sheets when Double Paper Feed Cabinet is installed. This tray can hold up to 150 sheets of Thick 1, Thick 1+, Thick 2, and Thick 3. |
The illustration shows the main unit with Paper Feed Cabinet PC-210, Fax Kit FK-511, FAX Kit FK-508, Fax Mount Kit MK-728, and Power Supply BOX MK-734.
(FAX Kit FK-508 and Fax Mount Kit MK-728 can be used in North America.)
|
No. |
Name |
Description |
|---|---|---|
|
1 |
Heater Power Switch |
Used to turn Heater operations on or off. This function prevents paper from being affected by humidity when the power is turned on. The dehumidifier Heater is available when you purchase Single/Double Paper Feed Cabinet, LCT (built-in), or Desk. |
|
2 |
Telephone Jack 3 (FAX3) |
Used to connect a general telephone subscriber line. |
|
3 |
Telephone Jack 4 (FAX4) |
Used to connect a general telephone subscriber line. |
|
4 |
Jack for connecting a telephone (TEL PORT1) |
Used to connect a telephone cord. Connect the cord to this connector when using only one telephone line. |
|
5 |
Jack for connecting a telephone (TEL PORT2) |
Used to connect a telephone cord. |
|
6 |
Telephone Jack 2 (LINE PORT2) |
Used to connect a general telephone subscriber line. |
|
7 |
Telephone Jack 1 (LINE PORT1) |
Used to connect a general telephone subscriber line. Connect the cord to this connector when using only one telephone line. |