
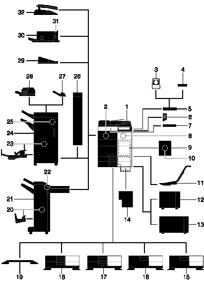
|
Nr. |
Name |
Beschreibung |
|---|---|---|
|
1 |
Hauptsystem |
Scannt das Original im Scanbereich und druckt ein gescanntes Bild im Druckbereich. Diese Einheit wird in der Bedienungsanleitung als "System", "Hauptsystem" oder "554e/454e" bezeichnet. |
|
2 |
Fax-Kit FK-511 |
Ermöglicht die Verwendung dieses Systems als Faxgerät. Außerdem ist damit auch die Einbindung zusätzlicher Telefonleitungen möglich. |
|
3 |
Authentifizierungseinheit AU‑102 |
Führt Benutzerauthentifizierung durch Scannen von Venenmustern im Finger durch. Zur Installation der Authentifizierungseinheit AU-102 ist der Ablagetisch WT-506 erforderlich. Diese Einheit wird in der Bedienungsanleitung als Authentifizierungseinheit bezeichnet. |
|
4 |
Authentifizierungseinheit AU-201 |
Führt die Benutzerauthentifizierung durch Lesen der Informationen auf IC-Karten durch. Zur Installation der Authentifizierungseinheit AU-201 ist das Montage-Kit MK-735 erforderlich. Diese Einheit kann auch auf dem Ablagetisch WT-506 installiert werden. Diese Einheit wird in der Bedienungsanleitung als Authentifizierungseinheit bezeichnet. |
|
5 |
Ablagetisch WT‑506 |
Bietet eine Ablagefläche, auf der kurzzeitig ein Original oder andere Materialien abgelegt werden können. Wird auch bei installierter Authentifizierungseinheit verwendet. |
|
6 |
Tastatur KP-101 |
Die Tastatur befindet sich seitlich am Bedienfeld. Ermöglicht die Eingabe von Ziffern über die Hardware-Tastatur. |
|
7 |
Tastaturhalter KH-102 |
Montieren Sie diesen Halter, wenn Sie eine externe Tastatur verwenden möchten. Ausführliche Informationen zu externen Tastaturen erhalten Sie von Ihrem Kundendienst. |
|
8 |
Security-Kit SC-508 |
Unterstützt die Funktionen "Kopiersperre" und "Kennwortkopie" zur Vermeidung unbefugten Kopierens. |
|
9 |
Fax-Montage-Kit MK-728 |
Diese Einheit wird für die Installation des Fax-Kits FK-508 benötigt. Dieses Sonderzubehör kann in Nordamerika verwendet werden. |
|
10 |
Fax-Kit FK-508 |
Wird verwendet, um Telefonleitungen hinzuzufügen. Das Fax-Montage-Kit MK-728 wird für die Installation des Fax-Kits FK-508 benötigt. Dieses Sonderzubehör kann in Nordamerika verwendet werden. |
|
11 |
Montage-Kit MK-730 |
Dient zum Drucken von Daten auf Bannerpapier. |
|
12 |
Großraummagazin LU‑301 |
Nimmt bis zu 3.000 Blatt Papier im Format 8-1/2 Diese Einheit wird in der Bedienungsanleitung als Großraummagazin bezeichnet. Für die Installation des Großraummagazins, müssen der Unterschrank DK-510 oder die Papiereinzugseinheit PC-410, die Papiereinzugseinheit PC-110 oder die Papiereinzugseinheit PC-210 auf diesem System installiert sein. |
|
13 |
Großraummagazin LU‑204 |
Nimmt bis zu 2.500 Blatt Papier im Format SRA3 oder 11 Diese Einheit wird in der Bedienungsanleitung als Großraummagazin bezeichnet. Für die Installation des Großraummagazins, müssen der Unterschrank DK-510 oder die Papiereinzugseinheit PC-410, die Papiereinzugseinheit PC-110 oder die Papiereinzugseinheit PC-210 auf diesem System installiert sein. |
|
14 |
Bildcontroller IC-414 |
Die Installation dieser Komponente führt zu einer höheren Bildqualität. Zur Installation des Bildcontrollers IC-414 ist das Videoschnittstellenkit VI-506 erforderlich. Zudem muss auch der Unterschrank DK-510, die Papiereinzugseinheit PC-410, die Papiereinzugseinheit PC-110 oder die Papiereinzugseinheit PC-210 auf diesem System installiert sein. |
|
15 |
Unterschrank DK-510 |
Wird verwendet, um das System auf dem Boden aufzustellen. Diese Einheit wird in der Bedienungsanleitung als Unterschrank bezeichnet. |
|
16 |
Papiereinzugseinheit PC-410 |
Nimmt bis zu 2.500 Blatt Papier im Format 8-1/2 Diese Einheit wird in der Bedienungsanleitung als LCT (integriert) bezeichnet. |
|
17 |
Papiereinzugseinheit PC-210 |
Sie können in das obere und untere Fach dieser Einheit jeweils 500 Blatt einlegen. Diese Einheit wird in der Bedienungsanleitung als Doppel-Papiereinzugseinheit bezeichnet. |
|
18 |
Papiereinzugseinheit PC-110 |
Sie können in das obere Fach dieser Einheit 500 Blatt einlegen und das untere Fach als Vorratsbehälter nutzen. Diese Einheit wird in der Bedienungsanleitung als Einzel-Papiereinzugseinheit bezeichnet. |
|
19 |
Unterschrank DK-705 |
Wird verwendet, um das System auf dem Boden aufzustellen. Diese Einheit wird in der Bedienungsanleitung als Unterschrank bezeichnet. |
|
20 |
Broschürenfinisher SD-511 |
Diese Einheit ist auf dem Finisher FS-534 zu installieren. Diese Einheit unterstützt die Falz-/Bindefunktion. Wird in der Bedienungsanleitung als Broschürenfinisher bezeichnet. |
|
21 |
Finisher FS-534 |
Dient zum Sortieren, Gruppieren und Heften bedruckter Seiten vor der Ausgabe. Für die Installation des Finishers FS-534 muss der Unterschrank DK-510, die Papiereinzugseinheit PC-410, die Papiereinzugseinheit PC-110 oder die Papiereinzugseinheit PC-210 auf diesem System installiert sein. |
|
22 |
Locheinheit PK-520 |
Diese Einheit ist auf dem Finisher FS-534 zu installieren. Diese Einheit unterstützt die Lochfunktion. |
|
23 |
Broschürenfinisher SD-512 |
Diese Einheit ist auf dem Finisher FS-535 zu installieren. Diese Einheit unterstützt die Falz-/Bindefunktion. Wird in der Bedienungsanleitung als Broschürenfinisher bezeichnet. |
|
24 |
Finisher FS-535 |
Im ineo+ 554e installierter Finisher. Dient zum Sortieren, Gruppieren und Heften bedruckter Seiten vor der Ausgabe. Für die Installation des Finishers FS-535 muss der Unterschrank DK-510, die Papiereinzugseinheit PC-410, die Papiereinzugseinheit PC-110 oder die Papiereinzugseinheit PC-210 auf diesem System installiert sein. |
|
25 |
Locheinheit PK-521 |
Diese Einheit ist auf dem Finisher FS-535 zu installieren. Diese Einheit unterstützt die Lochfunktion. |
|
26 |
Z-Falz-Einheit ZU‑606 |
Installieren Sie diese Einheit am Finisher FS-535, um die Z‑Falz- oder die Lochfunktion verwenden zu können. Diese Einheit wird in der Bedienungsanleitung als Z-Falz-Einheit bezeichnet. |
|
27 |
Zweifachablage JS‑602 |
Diese Einheit ist auf dem Finisher FS-535 zu installieren. Nimmt Druckseiten auf. Diese Einheit wird in der Bedienungsanleitung als Zweifachablage bezeichnet. |
|
28 |
Zuschießeinheit PI‑505 |
Installieren Sie diese Einheit am Finisher FS-535, um das Einfügen eines Deckblatts zwischen kopierte oder gedruckte Blätter zu ermöglichen. Diese Einheit ermöglicht auch den manuellen Betrieb des Finishers (nur das untere Fach ist verfügbar). |
|
29 |
Ausgabefach OT-506 |
Nimmt Druckseiten auf. |
|
30 |
Finisher FS-533 |
Installieren Sie diese Einheit am Ausgabefach dieses Systems. Dient zum Sortieren, Gruppieren und Heften bedruckter Seiten vor der Ausgabe. |
|
31 |
Locheinheit PK-519 |
Diese Einheit wird auf dem Finisher FS-533 installiert. Diese Einheit unterstützt die Lochfunktion. |
|
32 |
Zweifachablage JS-506 |
Installieren Sie diese Einheit am Ausgabefach dieses Systems. Mit dieser Einheit werden die gedruckten Blätter sortiert. Diese Einheit wird in der Bedienungsanleitung als Zweifachablage bezeichnet. |
|
Die folgenden Zubehörkomponenten sind im System integriert und werden nicht in der obigen Abbildung angezeigt. |
||
|
33 |
Stempeleinheit SP‑501 |
Versieht gescannte Originale beim Faxversand mit einem Stempel. Bei Verwendung dieser Funktion kann überprüft werden, ob das Original gescannt wurde. |
|
34 |
Ersatz-TX-Markierungsstempel 2 |
Ein Ersatzstempel für die Stempeleinheit SP-501. |
|
35 |
Lokale Schnittstelleneinheit EK-606 |
Installieren Sie diese Einheit bei Verwendung der Sprachanleitungsfunktion. Sie ist mit einem Lautsprecher ausgestattet. |
|
36 |
Lokale Schnittstelleneinheit EK-607 |
Installieren Sie diese Einheit, wenn Sie die Sprachanleitungsfunktion und die Funktion für die Kopplung mit einem Bluetooth-kompatiblen Gerät verwenden. Sie enthält einen Lautsprecher und einen Empfänger für die Bluetooth-Kommunikation. |
|
37 |
Videoschnittstellenkit VI-506 |
Diese Einheit ist zur Installation des Bildcontrollers IC‑414 erforderlich. |
|
38 |
i-Option LK‑101 v3 |
Unterstützt die Webbrowserfunktion, eine der erweiterten Funktionen. |
|
39 |
i-Option LK-102 v3 |
Unterstützt die PDF-Verarbeitungsfunktion, eine der erweiterten Funktionen. |
|
40 |
i-Option LK-104 v3 |
Unterstützt die Sprachanleitungsfunktion, wobei es sich um eine der erweiterten Funktionen handelt. |
|
41 |
i-Option LK-105 v3 |
Unterstützt die Funktion "Durchsuchbare PDF", eine der erweiterten Funktionen. |
|
42 |
i-Option LK-106 |
Dient zum Hinzufügen einer Barcodeschrift, die zu den Spezialschriften gehört. |
|
43 |
i-Option LK-107 |
Dient zum Hinzufügen einer Unicodeschrift, die zu den Spezialschriften gehört. |
|
44 |
i-Option LK-108 |
Dient zum Hinzufügen einer OCR-Schrift, die zu den Spezialschriften gehört. |
|
45 |
i-Option LK-110 |
Wird für die Einbindung einer erweiterten Funktion verwendet, mit der Dateien in das DOCX- oder XLSX-Format umgewandelt oder hochfunktionale und qualitativ hochwertige Daten erzeugt werden können. i-Option LK-110 umfasst die Funktionslizenzen für i-Option LK-102 v3 und i-Option LK-105 v3. Wenn Sie i-Option LK-110 kaufen, müssen Sie i-Option LK-102 v3 oder i-Option LK-105 v3 nicht erwerben. Ausführliche Informationen über die Funktionen, die eingebunden werden können, finden Sie Hier. |
|
46 |
i-Option LK-111 |
Unterstützt die ThinPrint-Funktion, eine der erweiterten Funktionen. |
|
47 |
i-Option LK-115 |
Ermöglicht die Verwaltung von vertraulichen Informationen auf diesem System mit TPM (Trusted Platform Module), was eine der erweiterten Funktionen ist. |
|
48 |
Upgrade-Kit UK-204 |
|
|
49 |
Upgrade-Kit UK-208 |
Ermöglicht die Verwendung dieses Systems in einer drahtlosen Netzwerkumgebung. |
|
Die nachfolgend aufgeführten Zubehöroptionen sind in der Abbildung nicht dargestellt. |
||
|
50 |
Heizung HT-509 |
Verhindert, dass Papier in einem Fach feucht wird. Für die Installation der Heizung HT-509 muss der Unterschrank DK-510, die Papiereinzugseinheit PC-410, die Papiereinzugseinheit PC-110 oder die Papiereinzugseinheit PC-210 auf diesem System installiert sein. |
|
51 |
Stromversorgungsbox MK-734 |
Schaltet den Betrieb der Trocknungsheizung ein/aus. |
|
52 |
Montage-Kit MK-735 |
Wird für den Einbau der Authentifizierungseinheit AU-201 in das Hauptsystem benötigt. |
Die obige Abbildung zeigt die Haupteinheit mit dem Ausgabefach OT-506 und der Papiereinzugseinheit PC-410.
|
Nr. |
Name |
Beschreibung |
|---|---|---|
|
1 |
Ausgabefach |
Nimmt Druckseiten auf. |
|
2 |
Papiermangelanzeige |
Blinkt orange, wenn in einem Fach nur noch wenig Papier vorhanden ist, und leuchtet orange, wenn das Papier aufgebraucht ist. |
|
3 |
LCT (integriert) |
Hier können Sie bis zu 2.500 Blatt einlegen. Dieses Fach bietet Platz für max. 1.000 Blatt Karton 1, Karton 1+, Karton 2 und Karton 3. |
Die obige Abbildung zeigt die Haupteinheit mit der Papiereinzugseinheit PC-210 oder der Papiereinzugseinheit PC‑110 und dem Ausgabefach OT-506.
|
Nr. |
Name |
Beschreibung |
|---|---|---|
|
4 |
Untere rechte Klappe |
Öffnen Sie diese Klappe zum Beseitigen eines Papierstaus im Fach 3 oder Fach 4 der Transporteinheit. |
|
5 |
Entriegelungshebel der unteren rechten Klappe |
Dient zum Ver- bzw. Entriegeln der unteren rechten Klappe. |
|
6 |
Fach 3 |
Hier können bis zu 500 Blatt eingelegt werden. Dieses Fach bietet Platz für max. 150 Blatt Karton 1, Karton 1+, Karton 2 und Karton 3. |
|
7 |
Fach 4/ Vorratsbehälter |
Wird als Vorratsbehälter verwendet, wenn die Einzel-Papiereinzugseinheit installiert wird. Dieser Behälter fasst bis zu 500 Blatt, wenn die Doppel-Papiereinzugseinheit installiert ist. Dieses Fach bietet Platz für max. 150 Blatt Karton 1, Karton 1+, Karton 2 und Karton 3. |
Die Abbildung zeigt die Haupteinheit mit der Papiereinzugseinheit PC-210, dem Fax-Kit FK-511, dem Fax-Kit FK-508, dem Fax-Montage-Kit MK-728 und der Stromversorgungsbox MK-734.
(Das Fax-Kit FK-508 und das Fax-Montage-Kit MK-728 können in Nordamerika verwendet werden.)
|
Nr. |
Name |
Beschreibung |
|---|---|---|
|
1 |
Heizungsnetzschalter |
Dienst zum Ein- und Ausschalten der Heizung. Durch diese Funktion wird verhindert, dass Papier feucht wird, während das System eingeschaltet ist. Die Trocknungs-Heizung ist verfügbar, wenn Sie die Einzel-/Doppel-Papiereinzugseinheit, das LCT (integriert) oder den Unterschrank erwerben. |
|
2 |
Telefonbuchse 3 (FAX3) |
Dient zum Anschließen einer allgemeinen Teilnehmerleitung. |
|
3 |
Telefonbuchse 4 (FAX4) |
Dient zum Anschließen einer allgemeinen Teilnehmerleitung. |
|
4 |
Stecker für den Anschluss eines Telefons (TEL PORT1) |
Dient zum Anschließen eines Telefonkabels. Schließen Sie das Kabel an diesen Anschluss an, wenn nur eine Telefonleitung verwendet wird. |
|
5 |
Stecker für den Anschluss eines Telefons (TEL PORT2) |
Dient zum Anschließen eines Telefonkabels. |
|
6 |
Telefonbuchse 2 (LINE PORT2) |
Dient zum Anschließen einer allgemeinen Teilnehmerleitung. |
|
7 |
Telefonbuchse 1 (LINE PORT1) |
Dient zum Anschließen einer allgemeinen Teilnehmerleitung. Schließen Sie das Kabel an diesen Anschluss an, wenn nur eine Telefonleitung verwendet wird. |