

N° | Nom | Description |
|---|---|---|
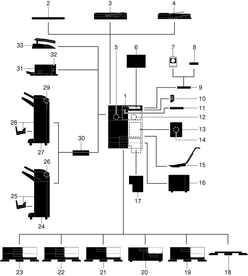
1 | Unité principale | Numérise l'original dans la section numérisation et imprime une image numérisée dans la section imprimante. Dans le manuel, cette unité est désignée par les termes "machine" ou "unité principale". |
2 | Couvre original OC-511 | Utilisé pour fixer les originaux chargés. Il est désigné sous le terme Couvre-original dans le manuel. |
3 | Chargeur automatique recto-verso DF-632 | Introduit et numérise automatiquement les originaux page par page. De plus, cette unité retourne et numérise automatiquement les originaux recto-verso. Dans le manuel, cette unité est désignée ADF. |
4 | Chargeur automatique recto-verso DF-714 | Introduit et numérise automatiquement les originaux page par page. Cette unité numérise un original recto-verso simplement en exigeant que le papier soit introduit une seule fois dans la machine sans inversion. Dans le manuel, cette unité est désignée ADF. |
5 | Kit Fax FK-514 | Permet d'utiliser cette machine comme un télécopieur. Ce kit permet en outre de connecter plusieurs lignes téléphoniques. |
6 | Unité de nettoyage CU-102 | Recueille les petites particules (ultra-fines) générées dans la machine pour éviter qu'elles ne s'en échappent. |
7 | Unité d'authentification AU-102 | Permet d'identifier l'utilisateur en lisant les motifs des veines du doigt. La table de travail WT-506 est requise pour l'installation de l'Unité d'authentification AU-102. Dans le manuel, cette unité est désignée unité d'authentification biométrique. |
8 | Unité d'authentification AU-201S | Procède à l'authentification de l'utilisateur en lisant les informations enregistrées sur la carte IC ou le terminal Android compatible NFC. Le Kit de montage MK-735 est requis pour l'installation de l'Unité d'authentification AU-201S. Cette unité peut également être installée sur la Table de travail WT-506. Dans le manuel, cette unité est désignée unité d'authentification par carte IC. |
9 | Table de travail WT‑506 | Offre un espace plan permettant de poser temporairement un original ou d'autres objets. Elle sert également en cas d'installation de l'unité d'authentification AU-102 ou AU-201S. |
10 | Clavier KP-102 | Il se monte sur le côté du panneau de contrôle. Permet d'utiliser cette machine ou d'entrer un nombre à l'aide de touches fixes. |
11 | Support clavier KH-102 | Installer ce support pour utiliser un clavier externe. Pour des détails sur les claviers externes, contactez votre S.A.V. |
12 | Kit de sécurité SC-509 | Supporte le pare-copie et les fonctions de copie du mot de passe afin de prévenir une copie non autorisée. |
13 | Kit de montage fax MK-742 | Cette unité est nécessaire pour installer le Kit Fax FK-515. Cette option est disponible en Amérique du Nord et à Hong Kong. |
14 | Kit Fax FK-515 | Permet l'ajout de lignes téléphoniques. Le Kit de montage Fax MK-742 est nécessaire pour installer le Kit Fax FK-515. Cette option est disponible en Amérique du Nord et à Hong Kong. |
15 | Kit de montage MK-730 | Utilisé pour imprimer des données sur du papier bannière. Cette unité est désignée Guide de chargement du papier bannière dans le manuel. |
16 | Unité grande capacité LU-302 | Vous pouvez charger jusqu'à 3000 feuilles de format 8-1/2 11 (A4). Dans le manuel, cette unité est désignée Unité grande capacité. Pour installer l'unité grande capacité LU-302, le meuble d'alimentation papier PC-116, PC-216, PC-416 ou PC-417 doit être installé sur cette machine. |
17 | Contrôleur image IC-420 | Procure un résultat d'impression haute qualité. Le kit d'interface vidéo VI-516 et le kit de mise à niveau UK-115 sont requis pour installer le contrôleur d'image IC-420. Le meuble d'alimentation papier PC-116, PC-216, PC-416 ou PC-417 ou le bureau DK-516 doit aussi être installé sur cette machine. |
18 | Bureau DK-705 | Utilisé pour installer cette machine sur le sol. Cette unité est désignée sous le terme Bureau dans le manuel. |
19 | Bureau DK-516 | Utilisé pour installer cette machine sur le sol. Cette unité est désignée sous le terme Bureau dans le manuel. |
20 | Meuble d'alimentation papier PC-417 | Permet de charger jusqu'à 1500 feuilles de format 8-1/2 11 (A4) dans le magasin gauche et jusqu'à 1000 feuilles dans le magasin droit. Cette unité est désignée double magasin grande capacité (LCT) (intégré) dans le manuel. |
21 | Meuble d'alimentation papier PC-416 | Vous pouvez charger jusqu'à 2500 feuilles de format 8-1/2 11 (A4). Cette unité est désignée sous le terme LCT (intégré) dans le manuel. |
22 | Meuble d'alimentation papier PC-216 | Permet de charger au maximum 500 feuilles dans le magasin du haut et autant dans le magasin du bas. Cette unité est désignée sous le terme Meuble double d'alimentation papier dans le manuel. |
23 | Meuble d'alimentation papier PC-116 | Permet de charger au maximum 500 feuilles dans le magasin du haut et d'utiliser le plateau du bas comme casier de rangement. Cette unité est désignée sous le terme Meuble simple d'alimentation papier dans le manuel. |
24 | Unité de finition FS-539 | Trie, assemble et agrafe le papier imprimé avant de l'éjecter. Pour installer l'Unité de finition FS-539, l'Unité relais RU-513 est nécessaire. Le meuble d'alimentation papier PC-116, PC-216, PC-416 ou PC-417 ou le bureau DK-516 doit aussi être installé sur cette machine. |
25 | Unité de finition FS-539 SD | Trie, assemble, agrafe, plie et lie le papier imprimé avant de l'éjecter. Pour installer l'Unité de finition FS-539 SD, l'Unité Relais RU-513 est nécessaire. Le meuble d'alimentation papier PC-116, PC-216, PC-416 ou PC-417 ou le bureau DK-516 doit aussi être installé sur cette machine. L'Unité de finition FS-539 contient la Piqueuse à cheval. |
26 | Kit de perforation PK-524 | Installez cette unité sur l'Unité de finition FS-539/FS-539 SD. Cette unité prend en charge la fonction perforation. |
27 | Unité de finition FS-536 | Trie, assemble et agrafe le papier imprimé avant de l'éjecter. Pour installer l'Unité de finition FS-536, l'Unité relais RU-513 est nécessaire. Le meuble d'alimentation papier PC-116, PC-216, PC-416 ou PC-417 ou le bureau DK-516 doit aussi être installé sur cette machine. |
28 | Unité de finition FS-536 SD | Trie, assemble, agrafe, plie et lie le papier imprimé avant de l'éjecter. Pour installer l'Unité de finition FS-536 SD, l'Unité Relais RU-513 est nécessaire. Le meuble d'alimentation papier PC-116, PC-216, PC-416 ou PC-417 ou le bureau DK-516 doit aussi être installé sur cette machine. L'Unité de finition FS-536 contient la Piqueuse à cheval. |
29 | Kit de perforation PK-520 | Installez cette unité sur l'Unité de finition FS-536/FS-536 SD. Cette unité prend en charge la fonction perforation. |
30 | Unité Relais RU-513 | Cette unité est nécessaire pour installer l'unité de finition FS-539/FS-539 SD/FS -536/FS-536 SD sur cette machine. |
31 | Unité de finition FS-533 | Installez cette unité sur le bac de sortie de cette machine. Trie, assemble et agrafe le papier imprimé avant de l'éjecter. |
32 | Kit de perforation PK-519 | Installez cette unité sur l'Unité de finition FS-533. Cette unité prend en charge la fonction perforation. |
33 | Séparateur de travaux JS-506 | Installez cette unité sur le bac de sortie de cette machine. Cette unité trie les feuilles imprimées. |
Les options suivantes sont intégrées à cette machine et ne sont pas représentées sur la figure.
N° | Nom | Description |
|---|---|---|
1 | Unité Tampon SP‑501 | Tamponne un original numérisé lors de l'envoi d'un fax. Cette unité permet de vérifier si l'original a été numérisé. |
2 | Tampon de rechange Émission 2 | Tampon de remplacement pour l'Unité Tampon SP-501. |
3 | Kit d'interface locale EK-608 | Installez cette unité en cas d'utilisation de la fonction d'assistance vocale. Le haut-parleur et le port USB sont ajoutés. Cette unité est désignée Kit d'interface locale dans le manuel. |
4 | Kit d'interface locale EK-609 | Installez cette unité en cas d'utilisation de la fonction d'assistance vocale ou de la fonction de connexion avec un terminal iOS compatible Bluetooth LE. Le haut-parleur, le port USB et le périphérique de réception pour la communication Bluetooth LE sont ajoutés. Cette unité est désignée Kit d'interface locale ou kit d'interface locale (assistance vocale/compatible Bluetooth LE). |
5 | Kit d'interface vidéo VI-516 | Cette unité est requise pour l'installation du Contrôleur image IC-420. |
6 | Kit de mise à niveau UK-115 | Nécessaire au branchement du kit d'interface vidéo VI-516 sur cette machine. |
7 | i-Option LK-102 v3 | Permet d'ajouter la fonction de traitement PDF. |
8 | i-Option LK-104 v3 | Permet d'ajouter la fonction d'assistance vocale. |
9 | i-Option LK-105 v5 | Permet d'ajouter la fonction PDF consultable. |
10 | i-Option LK-106 | Utilisée pour ajouter une police code à barres qui fait partie des polices spéciales. |
11 | i-Option LK-107 | Utilisée pour ajouter une police unicode qui fait partie des polices spéciales. |
12 | i-Option LK-108 | Utilisée pour ajouter une police OCR qui fait partie des polices spéciales. En mode standard, la police OCR-B (PostScript) est disponible. L'installation de l'option avancée permet d'utiliser la police ROC-A (PCL). |
13 | i-Option LK-110 | Permet de convertir un fichier en type DOCX ou XLSX ou de créer une haute fonctionnalité et la fonction de génération de données de qualité élevée. Cette option englobe les licences de fonctionnement pour i-Option LK-102 v3 et i-Option LK-105 v5. Pour acheter cette option, il n'est pas nécessaire d'acheter i-Option LK-102 v3 et i-Option LK-105 v5. Pour des détails sur les fonctions que vous pouvez ajouter, voir Ici. |
14 | i-Option LK-111 | Permet d'ajouter la fonction ThinPrint. |
15 | i-Option LK-114 | Permet d'ajouter la fonction serverless pull printing. |
16 | i-Option LK-115 v2 | Permet d'ajouter le module TPM (module de plate-forme de confiance). Le renforcement de la sécurité est réalisé par le cryptage des informations confidentielles telles que les certificats et les mots de passe de cette machine. |
17 | i-Option LK-116 | Permet d'ajouter la fonction d'analyse antivirus. |
18 | i-Option LK-117 | Permet d'ajouter la fonction Fax IP (SIP). |
19 | Kit de mise à niveau UK-221 | Vous permet d'utiliser cette machine dans un environnement réseau sans fil. Cette unité est désignée par le terme de kit d'interface LAN sans fil dans le manuel. |
20 | Chauffage HT-509 | Empêche l'humidité d'affecter le papier. Le chauffage HT-509 peut être monté en achetant le meuble d'alimentation papier PC-116, PC-216, PC-416 ou PC-417. |
21 | Kit transformateur TK-101 | Cette unité est nécessaire pour activer la fonction chauffage de l'Unité grande capacité LU-302. |
22 | Boîtier d'alimentation MK-734 | Sert à mettre en marche ou arrêter le chauffage HT-509. La boîte d'alimentation électrique MK-734 peut être montée en achetant le meuble d'alimentation papier PC-116, PC-216, PC-416 ou PC-417 ou le bureau DK-516. |
23 | Kit de montage MK-735 | Nécessaire pour l'insertion de l'Unité d'authentification AU-201S dans l'unité principale. |
24 | Capteur de papier intelligent IM‑102 | Détecte automatiquement le type de papier chargé dans le magasin. |
25 | Unité d'extension mémoire EM-908 | Ajoute un espace de stockage à cette machine. Pour utiliser cette unité, mettre à jour le firmware de cette machine. Pour des détails, contactez le S.A.V. |
Cette illustration montre l'unité principale équipée du meuble d'alimentation papier PC-416.

N° | Nom | Description |
|---|---|---|
1 | Témoin Manque papier | Clignote en orange lorsqu'un magasin va manquer de papier, et s'allume en continu lorsque le papier est épuisé. |
2 | LCT (intégré) | Permet de charger jusqu'à 2500 feuilles de papier ordinaire. Pour des détails sur le papier disponible, voir Ici. |
Cette illustration montre l'unité principale équipée du meuble d'alimentation papier PC-216 ou du meuble d'alimentation papier PC-116.

N° | Nom | Description |
|---|---|---|
3 | Porte inférieure droite | Ouvrez cette porte pour éliminer un bourrage papier dans l'unité de transport du magasin 3 ou du magasin 4. |
4 | Levier de déblocage de la porte inférieure droite | Utilisé pour verrouiller la Porte inférieure droite. |
5 | Magasin 3 | Permet de charger jusqu'à 500 feuilles de papier ordinaire. Pour des détails sur le papier disponible, voir Ici. |
6 | Magasin 4/Casier de rangement | Utilisé comme Casier de rangement lors de l'installation du Meuble simple d'alimentation papier. Ce casier permet de charger jusqu'à 500 feuilles de papier ordinaire lorsque le meuble double d'alimentation papier est installé. Pour des détails sur le papier disponible, voir Ici. |
Cette illustration montre l'unité principale équipée du meuble d'alimentation papier PC-417.

N° | Nom | Description |
|---|---|---|
7 | Magasin droit (magasin 4) | Permet de charger jusqu'à 1000 feuilles de papier ordinaire. Pour des détails sur le papier disponible, voir Ici. |
8 | Magasin gauche (magasin 3) | Permet de charger jusqu'à 1500 feuilles de papier ordinaire. Pour des détails sur le papier disponible, voir Ici. |
L'illustration montre l'unité principale équipée du chargeur automatique recto-verso DF-714, du meuble d'alimentation papier PC-216, du kit fax FK-514, du kit fax FK-515, du kit de montage fax MK-742, du boîtier d'alimentation MK-734 et de l'unité de nettoyage CU-102.
(Le kit fax FK-515 et le kit de montage fax MK-742 peuvent être utilisés en Amérique du Nord.)

N° | Nom | Description |
|---|---|---|
1 | Interrupteur d'alimentation du chauffage | Utilisé pour mettre en marche ou arrêter le Chauffage. Cette fonction empêche l'humidité d'affecter le papier lorsque le chauffage est mis en marche. Le chauffage est disponible quand vous achetez le meuble d'alimentation papier PC-116, PC-216, PC-416, ou PC-417, l'unité grande capacité LU-302 ou le bureau DK-516. Pour utiliser l'unité grande capacité LU-302, le kit transformateur TK-101 est nécessaire séparément. |
2 | Prise combiné téléphonique (TEL PORT1) | Utilisée pour connecter un cordon téléphonique. Branchez le cordon à ce connecteur même en cas d'utilisation de plusieurs lignes. |
3 | Prise téléphonique 1 (LINE PORT1) | Permet de connecter un poste d'abonné. Connectez le cordon à ce connecteur seulement pour utiliser une ligne téléphonique. |
4 | Prise téléphonique 2 (LINE PORT2) | Permet de connecter un poste d'abonné. |
5 | Prise téléphonique 4 (LINE PORT4) | Permet de connecter un poste d'abonné. |
6 | Prise téléphonique 3 (LINE PORT3) | Permet de connecter un poste d'abonné. |