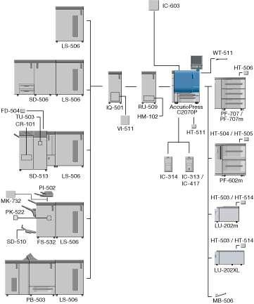
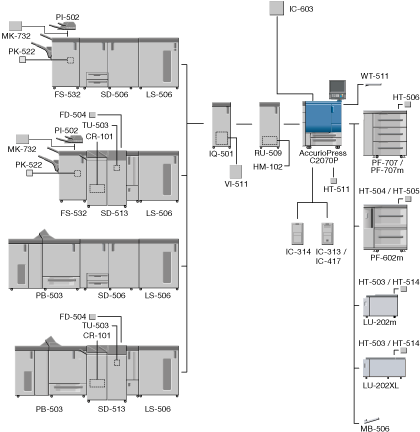
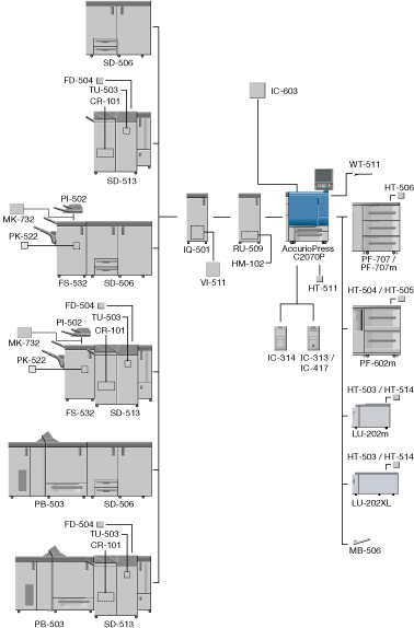
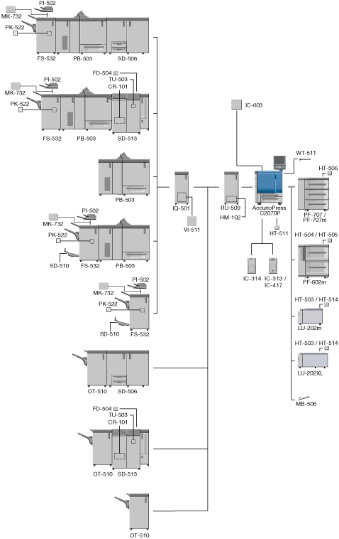
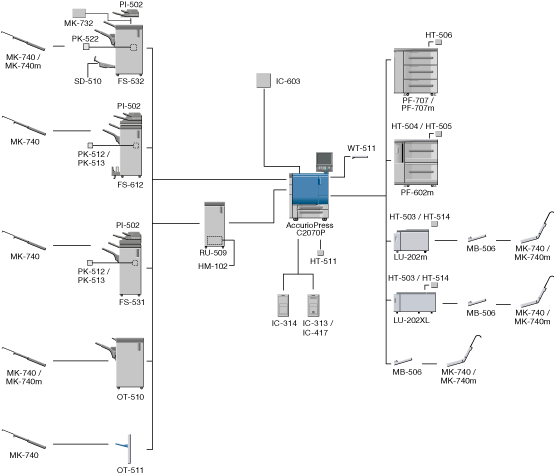
Con l'Unità di relè RU-509 connessa, la carta banner non è disponibile.
Vi sono alcuni casi n cui l'Integrated Color Care Unit IQ-501 non è installata nella configurazione delle opzioni.
Il Riscaldatore deumidificatore HT-504 disponibile solo per Europa.
Il Riscaldatore deumidificatore HT-505 disponibile solo per USA.
Non è possibile usare insieme Unità Scanalatura CR-101 e l'Unità di rifilatura TU-503.













